銷售維修熱線: 400-090-5550
傳真:+86-755-26517900
總機:+86-755-26517000
郵件:cadro@cadrolift.com
全球最大物流裝載智能尾板產研基地
亞洲物流裝載智能尾板市場占有率第一
中國最大智能尾板綜合售后服務網絡
車用起重尾板是安裝在車輛上,用于快速裝卸貨物的專用舉升裝置,汽車尾板的合理規范使用可有效提升貨物裝卸效率、節約人力資源、提升運輸組織效率,對于推進貨運行業轉型升級高質量發展、促進物流業降本增效具有積極意義。按照國務院關于制定貨車加裝尾板國家標準、完善管理的決策部署,為規范尾板安裝使用,交通運輸部聯合相關單位研究起草了《車用起重尾板安裝與使用技術要求》國家標準,標準已于2019年5月1日發布,2019年12月1日實施,標準號GB/T 37706。2020年01月09日交通運輸部辦公廳、工業和信息化部辦公廳、公安部辦公廳、市場監管總局辦公廳發布關于做好《車用起重尾板安裝與使用技術要求》貫徹實施工作的通知,指導車用起重尾板國標執行具體事項。
《實施通知》已經下發近3個月了,各地方政府對尾板安裝國標都是如何執行的,司機朋友在選裝尾板過程中都有遇到什么樣的問題?作為尾板國標制定參與企業,凱卓立以身作則,嚴格按照標準執行,維護來之不易行業標準:
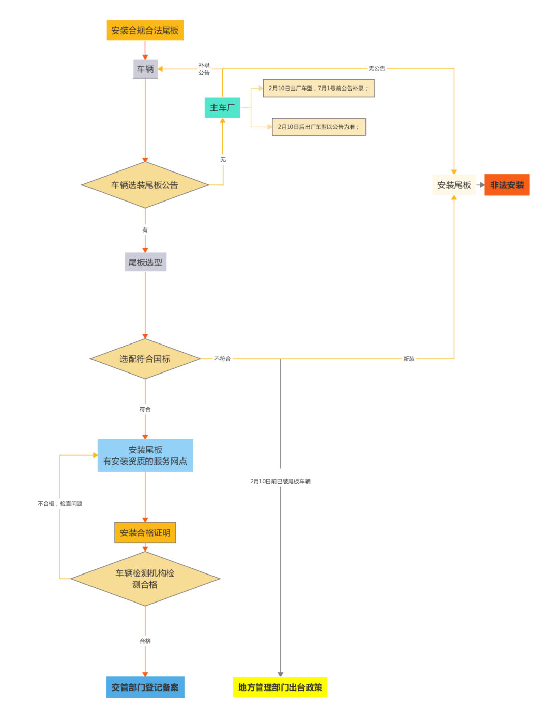
首先為廣大司機朋友說明下選購合規尾板的標準流程:

看圖說話,挑重點:
選車:想裝一套合規尾板,首選要選一輛合規的車,所選車型必須有尾板選裝公告,如何確定呢?詢問對應車企4S店銷售人員;
選尾板:選合規尾板,尾板國標中對尾板作出了具體要求,首先尾板必須有質量檢測報告,尾板重量、縱向厚度等有具體要求;
安裝合格:選好尾板要在有安裝尾板資質的安裝服務機構安裝,并開具《尾板安裝合格證明》,持證明到交管部門登記,出行駛證或行駛證變更。
在國標執行中我們也發現一些問題,希望廣大朋友能重視:
1、自身對標準認識不足
不知道尾板國標,尾板選裝要求已經改變;
多數司機朋友還不清楚,已經出臺尾板國標,對選裝尾板作出了新的具體要求。以前尾板選裝標準執行的是交通部2015年頒發的JT/T 962,雖有標準但是各地執行上差異很大,沿海地區認可,相對寬松,車輛有公告,安裝尾板就合法尾板車上路交警不會查,但是絕大多數內地基本會查,這也是為什么內地尾板安裝率很低的重要原因。
尾板合法合規安裝具體要求不清楚;在19年貨車“大噸小標”的暴露,使得所有司機朋友在選裝尾板時首先考慮的是尾板重量,尾板的安裝是否會降低車輛載貨。但是國標已經解決了這方面擔心,尾板重量不計入車貨總質量,超載部分計算尾板重量;
2、執行中的問題
選配限制:8噸以下車最大選裝額定載重1噸尾板,這個限制主要集中在4.2米車型,這意味著4.2米車裝1.5噸尾板車檢時依然不會通過;
各地管理部門執行程度不同,四部門聯合通知原本2月10日實施,因受疫情影響,各地方執行程度不同,有地方未接到尾板執行通知,有地方依然按照以往尾板檢測標準執行,有地方開始時執行,并未對標準嚴格執行,比如安裝合格資料留檔等;
在安裝尾板過程中選配合規,需要安裝網點開具《尾板安裝合格證明》,持安裝合格證明在車管部門檢車,最后到車管所做變更或者登記。
尾板安裝單位執行不規范,尾板國標對車輛選配的尾板時作出非常具體的要求,尾板重量、縱向增加值、檢測要求、合規流程等,操作中問題,如:不按選配標準指導客戶選裝尾板,隨意開具《尾板安裝合格證明》,可能會通過一些渠道可以做行駛證變更,這其實是非常低級的錯誤,明顯是對尾板合規化規則不清楚,大家不要忘記4.2車型“大噸小標”的問題,不按規定執行最終是害人害己。

尾板國標的執行其實降低司機朋友們對尾板的使用門檻,更多的是要求尾板生產企業從產品上提升技術,提高品質,如果大家沒時間去了解復雜的標準規定,推進大家兩個簡單方法:
1、關注凱卓立官方抖音,視頻下留言,說出您想知道的問題,我們為您視頻解答;
2、選擇知名品牌,告訴他你要裝一套合規的尾板,裝好拿著《尾板安裝合格證明》去登記,簡單省心。